安琪儿月子妈咪产后康复温馨关爱提示V1.0 (让孕妈一年恢复原样)

尊敬美丽的安琪儿产后辣妈们:
安琪儿产后康复中心不仅伴随您坐月子,还会伴随您一年、两年、三年......因为我们的使命是让孕妈一年回复原样,让妈妈的未来更美丽。您知道吗?生产后的康复对于一位女性的一生是多么重要!如何科学、安全、专业、舒适、有效地康复是对辣妈们的健康最完美的保障!
我们为您提供全效孕产服务:

安琪儿产后康复中心简介
重庆安琪儿•产后康复中心是安琪儿(中国)医疗控股集团旗下集“产前养护——产后康复——产后私密医美”为一体的女性全程健康管理国际化孕产医疗保健机构。秉承“以客户安全为中心”的国际JCI医疗服务标准为宗旨及妇产医疗循证医学为导向,提炼国内外专业、经典、先进、舒适的产前--围产期--产褥期--产后非药物介入的健康管理康复体系。
立足于高端妇产医疗的背景下,开设产后康复·形体私密修复管理中心,创造独有的产后康复项目诊疗服务。以安全、医疗、专业、有效、舒适为首要原则,开创十三大孕产康复医美方案:孕产瑜伽体系、产前养护体系、月子维养体系、中医经络调理体系、纤体瘦身体系、V脸抗衰体系、产后康复复查体系、私密修复体系、私密抗衰体系、私密美型体系、妊娠纹修复体系、孕产芳疗自然疗法体系、泌乳育儿芳疗体系。为安琪儿妈咪重塑美丽、华丽蜕变。
安琪儿医疗级产后康复中心与其他非医疗及产后康复机构有什么不同?


菲迪曼纤体蓝钻认证

中医产品认证资质

产后坐月子的您月套内的项目执行流程及相关注意事项

月套项目执行注意事项:
①关于月套项目,理疗师会与您进行电话预约(拨打医院内线到您房间)进行项目时间沟通,保宫仪产后3-5天会进行安排,其余项目会根据您身体情况进行个性化预约,如理疗师电话沟通后您有不清楚的地方,请拨打理疗师电话或顾问电话。
②中医类项目我们会到房间进行一对一服务,其余项目会安排在3楼产后门诊及16楼SPA房间,顾问第一次拜访您会给一份<进房服务温馨提示>,请详细阅读。
③亲爱的顾客,为了您能在安琪儿入住期间,更好、更科学的达到产后最佳恢复状态,请您按照为您预约的时间准时到16楼产后康复中心享受这愉悦的身心调理过程。以上项目请您在入住后60天内全部安排完成。如需帮助请您致电:内线1600或者手机拨打17783599032
④以上项目均属于月子套内项目,如自愿不享受以上项目,均不做替换与退款,已在签订月子套式计划购买合同时,在合同内有标注,若有特殊情况请与责任顾问联系。
如何保护好您的隐私?
安琪儿产康从未与院外任何非医疗、非专业的机构进行合作,为保护好您的隐私,请勿轻易加入各种产后妈咪的微信群,请勿轻易相信陌生电话/短信/微信给您发来的信息,谨防受骗。有关于您的邀约到访将由安琪儿产康专属顾问联系。
如果您想购买产康非月子套餐内项目,是否想提前了解预算及优惠折扣标准?
1、重庆安琪儿产康中心将秉承诚信的原则,系统明码标价,有您的专属产后康复咨询师呈现项目原单价价格表,再根据您的个人康复评估需求为您提供预算参考方案(详见安琪儿产后康复中心·产后康复私人定制方案)。妈咪们可根据自己的情况与专业建议进行选择。
2、因每位妈咪所属安琪儿会员卡如铂金卡、钻石卡、金钻卡享受折扣不同,若购买产康套餐活动项目将再次享受会员卡折扣,即折上折的丰厚特权优惠,故每位会员消费同样的项目疗程折扣会有客观差异,敬请谅解,请勿轻信个别微信群的谣传,请咨询您的专属产康顾问。
3、每季度产康会出相应的产康形体、私密修复管理中心充值活动,充值活动会享受超低折扣,将不再享受会员折扣。
4、您在购买项目前我们会与您签署一份《重庆安琪儿产后康复中心·产后康复项目购买提示》,确保您清楚了解有关购买项目的具体事宜。
5、购买项目后,由安琪儿产康“7对1”团队的责任理疗师或泌乳私密康养师、项目服务助理根据疗程建议您的个人情况安排预约项目。


产康服务流程(卡项会员)<七对一>

如果您已经出月子了,请您来安琪儿3F产后康复门诊进行专业、医疗、舒适地产后复查。

为什么要即时定期做产后复查?
·确定产后生殖系统等生理功能有无恢复健康状态,如子宫复旧、盆底康复、盆腔修复、腰骶康复、腹直肌修复等。
·防护产后妇科疾病或中医认为的“月子遗留病”,早发现早治疗。
·评估顺产/剖宫产产后阴道、外阴亚健康状态,为产后性福生活保驾护航,如外阴美观、营养健康程度;阴道松紧度、水润度、敏感度。
·针对产后出月子、营养健康形体管理黄金期做指导建议。如:即哺乳又瘦身、形体体质调理、溶脂塑形、形体纠正等综合个性化方案。
·让自己产后一年美丽健康的前提是做好产后42天-半年-1年的产后复查。
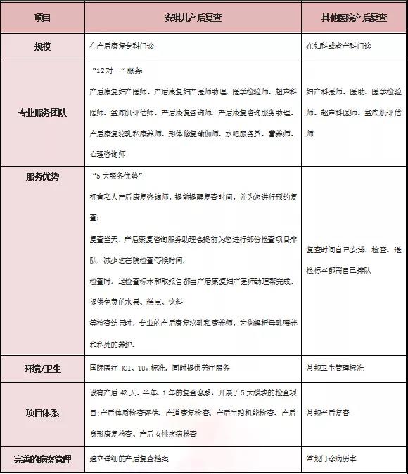
安琪儿3F产后复查门诊与其他医院产后复查有什么区别?

祝您生活愉快,健康幸福~
重庆安琪儿妇产医院产后康复中心

